
Hoạt động marketing thành công phụ thuộc vào ba thành phần. Bạn cần một chiến lược đột phá, một kế hoạch mạnh mẽ và một đội ngũ sáng giá. Cách bạn tổ chức phòng marketing của mình cũng có thể tác động đáng kể đến khả năng đạt được mục tiêu của bạn.
Trong một cuộc khảo sát của McKinsey, 83% CEO toàn cầu cho biết họ tin tưởng tiếp thị là động lực chính thúc đẩy tăng trưởng.
McKinsey
Một cấu trúc tổ chức được xác định rõ ràng là rất quan trọng để hoàn thành các mục tiêu kinh doanh tổng thể. Bạn cũng cần thiết lập vai trò và trách nhiệm rõ ràng, giúp các nhóm làm việc hiệu quả cùng nhau để mang lại kết quả tuyệt vời.
Bất kể bạn tổ chức phòng marketing của mình như thế nào, nhóm vẫn chịu trách nhiệm về các chức năng tiếp thị cốt lõi giống nhau – chẳng hạn như tiếp thị kỹ thuật số, nội dung, truyền thông xã hội và sản phẩm. Đồng thời, các nhóm tiếp thị hiện đại ngày nay cần phải linh hoạt và có tương tác thường xuyên với các bộ phận khác của tổ chức, bao gồm bán hàng, sản phẩm, công nghệ và nhân sự.
Bất kể các chương trình và chiến dịch cụ thể là gì, điều quan trọng cuối cùng là thiết kế một cấu trúc giúp cải thiện việc ra quyết định và hợp lý hóa các hoạt động tiếp thị để mọi người có thể làm việc tốt nhất của mình.
Các cơ cấu tổ chức marketing phổ biến nhất là gì?

Thực tế, mỗi công ty là duy nhất, vì vậy không có công thức chung đúng tuyệt đối trong việc xây dựng cơ cấu phòng marketing. Điều đó đồng nghĩa bạn cũng có nhiều cách để tổ chức một phòng marketing. Ví dụ: bạn có thể tạo một cấu trúc chức năng nhóm các nhà tiếp thị theo kỷ luật. Hoặc bạn có thể tạo cấu trúc bộ phận sắp xếp các nỗ lực tiếp thị của mình xung quanh các bộ phận sản phẩm, phân khúc khách hàng hoặc khu vực địa lý cụ thể để phục vụ tốt hơn nhu cầu của khách hàng.
Ngành công nghiệp đang thay đổi với tốc độ cực nhanh. Hãy nghĩ về việc tiếp thị nội dung, tự động hóa, tiếp thị kỹ thuật số như một chức năng tiếp thị cốt lõi và phân tích nâng cao đã phát triển như thế nào chỉ trong thập kỷ qua. Có rất nhiều bộ phận chuyển động trong hoạt động tiếp thị, đó là lý do tại sao bạn cần chọn một cấu trúc nhóm tiếp thị hoạt động tốt trong khuôn khổ văn hóa của công ty bạn.
Dưới đây là những câu hỏi cần xem xét khi bạn nghĩ về cách tốt nhất để tổ chức nhóm tiếp thị của mình:
- Bạn có trách nhiệm giải trình những mục tiêu nào để đạt được?
- Các chức năng chính của nhóm tiếp thị của bạn là gì?
- Nhóm tiếp thị của bạn hỗ trợ tổ chức rộng lớn hơn như thế nào?
- Có nhiều sản phẩm hoặc dòng sản phẩm không? Liệu điều đó có thay đổi trong tương lai?
- Nhóm của bạn có trải rộng trên nhiều địa điểm không?
- Khách hàng mục tiêu của bạn là ai? Nhu cầu của họ khác nhau như thế nào?
Dưới đây, bạn có thể xem các cấu trúc tổ chức tiếp thị được sử dụng phổ biến nhất. Mỗi thứ đều được tối ưu hóa để hỗ trợ nhu cầu kinh doanh cụ thể, chẳng hạn như chuyển đổi khách hàng hoặc chuyên môn hóa sản phẩm. Tất nhiên, mỗi công ty là duy nhất. Điều quan trọng là phải xây dựng một cấu trúc hỗ trợ tốt nhất cho nhu cầu của tổ chức của bạn.
Chức năng tiếp thị

Một trong những cách phổ biến nhất để cấu trúc nhóm tiếp thị là theo chức năng. Nhân viên được tổ chức theo các kỹ năng cụ thể của họ và các nhiệm vụ mà họ thực hiện. Mỗi chức năng thường được quản lý độc lập, với các đầu mối chức năng báo cáo trực tiếp cho Phó Giám đốc Tiếp thị hoặc Giám đốc Tiếp thị.
Trong ví dụ dưới đây, bạn thấy bốn chức năng chính của tiếp thị – tiếp thị kỹ thuật số, tiếp thị sản phẩm, tiếp thị nội dung và tiếp thị sáng tạo – cũng như các vai trò chính trong mỗi nhóm phụ.

Cấu trúc này dễ dàng thay đổi quy mô khi quy mô của nhóm tăng lên. Các cá nhân có kỹ năng tương tự được nhóm lại với nhau, điều này khuyến khích sự chuyên môn hóa. Sử dụng cấu trúc này tạo ra sự nhất quán trong cùng một loại công việc. Các nhóm có thể làm việc độc lập và thực hiện công việc chức năng một cách nhanh chóng mà không cần sự tham gia của các nhóm khác.
Với cách tiếp cận này, điều quan trọng là phải đảm bảo rằng các nhóm chức năng cộng tác chặt chẽ với nhau để hỗ trợ các mục tiêu tiếp thị tổng thể. Nhược điểm tiềm ẩn là có thể xảy ra sự cố và các hoạt động tiếp thị không được liên kết.
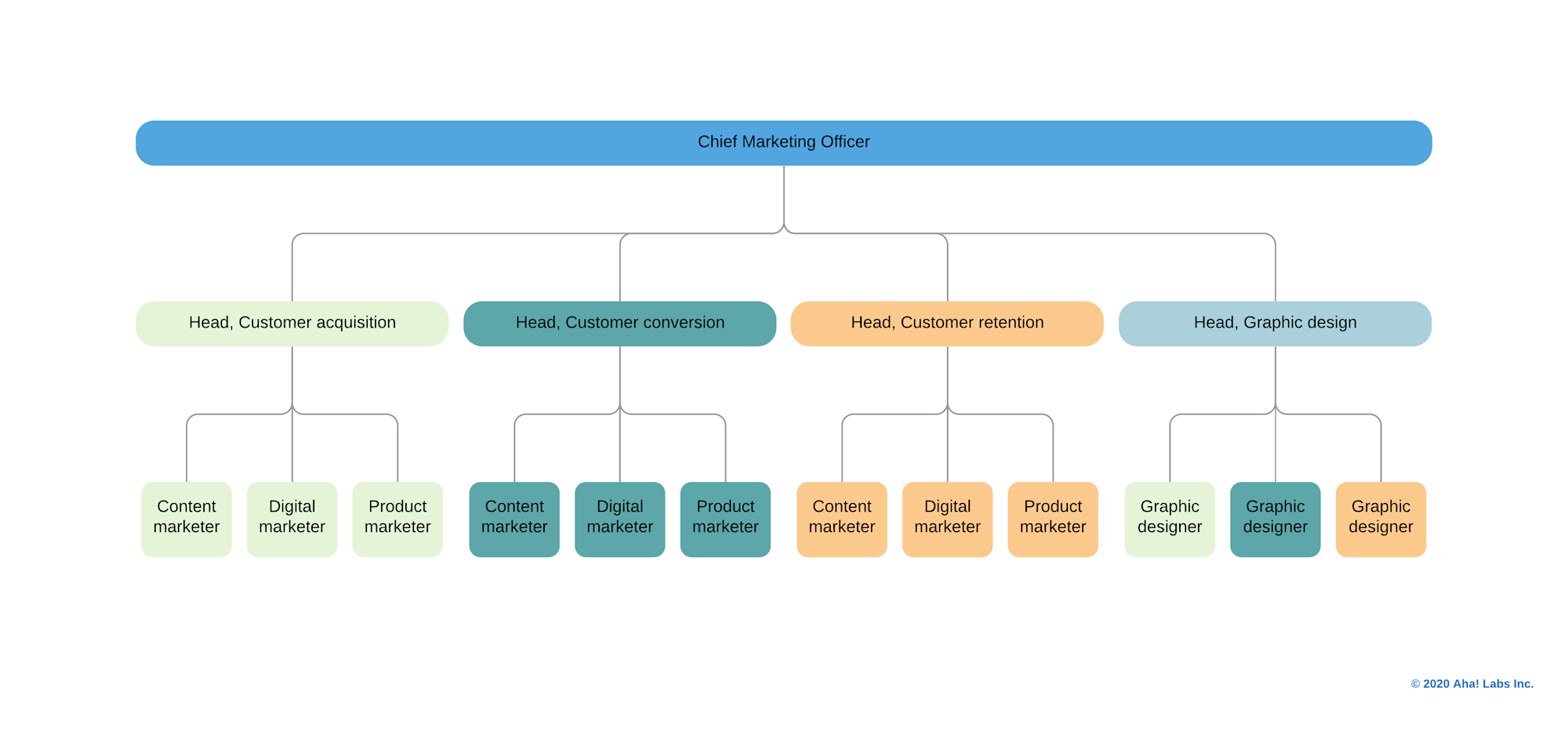
Giai đoạn khách hàng

Một số công ty xây dựng đội ngũ tiếp thị của họ xung quanh các giai đoạn của hành trình khách hàng – chẳng hạn như mua lại, chuyển đổi và giữ chân. Mỗi nhóm sở hữu các chỉ số cụ thể cho giai đoạn kênh đó và báo cáo cho CMO về tiến độ tổng thể. Một số nhóm, như thiết kế sáng tạo, vẫn có thể tập trung nhưng họ sẽ hỗ trợ các giai đoạn riêng lẻ.

Cách tốt nhất để đọc ví dụ dưới đây là từ trái sang phải. Ví dụ: chuyển đổi khách hàng không thể xảy ra cho đến khi khách hàng tìm thấy công ty. Tương tự, khách hàng không thể được giữ lại cho đến khi họ thực sự chuyển đổi. Thiết kế này cho phép mỗi nhóm luôn tập trung vào các mục tiêu mà họ chịu trách nhiệm, đảm bảo rằng mỗi khu vực của kênh đều được tối ưu hóa.
Trong một cấu trúc như thế này, mỗi nhóm bao gồm tất cả các kỹ năng cần thiết để thực hiện các hoạt động tiếp thị cho một giai đoạn cụ thể của hành trình khách hàng.
Các nhóm sử dụng mô hình này cần hợp tác chặt chẽ để đảm bảo trải nghiệm liền mạch cho khách hàng của họ. Sự hợp tác này tạo ra một kênh được tối ưu hóa ở mọi giai đoạn.
Tổ chức theo bộ phận

Cơ cấu tổ chức bộ phận là phổ biến ở các doanh nghiệp lớn. Sự phân chia có thể dựa trên dòng sản phẩm, khu vực địa lý hoặc phân khúc khách hàng. Mỗi bộ phận hoạt động tự chủ trong tổ chức lớn hơn. Đây là những dòng doanh thu quan trọng nên cấu trúc của toàn bộ công ty được tổ chức để thúc đẩy tăng trưởng. Mỗi bộ phận có quyền kiểm soát các nguồn lực của riêng họ – bao gồm các đội tiếp thị, bán hàng và quản lý sản phẩm chuyên dụng.
Mặc dù quyền tự chủ này cho phép các nhóm di chuyển nhanh chóng, nhưng cấu trúc tổ chức bộ phận có thể tạo ra sự kém hiệu quả trong hoạt động.
Ví dụ: các chuyên gia tìm kiếm được trả tiền trong một bộ phận không giao tiếp với những người ở các bộ phận khác có thể dẫn đến việc cả hai đặt giá thầu trên các từ khóa tương tự – do đó cạnh tranh trực tiếp với nhau.
Dưới đây là ba cách bạn có thể tổ chức công ty xung quanh các bộ phận, cho thấy cách tiếp thị phù hợp với từng bộ phận:
Bộ phận sản phẩm
Tổ chức các đội xung quanh việc cung cấp sản phẩm là điều phổ biến ở các doanh nghiệp lớn, đặc biệt nếu có nhiều dòng sản phẩm. Các chức năng như tiếp thị của công ty sẽ được tập trung hóa và sẽ cung cấp cho mỗi dòng sản phẩm sự hỗ trợ tiếp thị thương hiệu và truyền thông khi cần thiết.

Phân khúc khách hàng
Nhiều tổ chức tập trung vào các phân khúc khách hàng khác nhau – chẳng hạn như ngành, thị trường hoặc quy mô. Một số công ty sử dụng các phân đoạn này để định hướng cơ cấu tổ chức của họ. Bằng cách tập trung vào các phân khúc khách hàng cụ thể, các nhóm sản phẩm có thể tập trung vào việc tùy chỉnh nền tảng và các nhà tiếp thị có thể tạo ra các thông điệp cộng hưởng sâu sắc với các nhóm khách hàng khác nhau, cho phép bán hàng hiệu quả hơn. Ví dụ dưới đây cho thấy các nhóm được tổ chức theo quy mô khách hàng mà họ đang cố gắng thu hút, chuyển đổi và giữ chân.

Phân chia địa lý
Các tổ chức doanh nghiệp thường hoạt động ở nhiều quốc gia và ngôn ngữ. Cơ cấu nhóm theo lãnh thổ, quận hoặc khu vực có thể đặc biệt hữu ích. Các khu vực địa lý thường là những khu vực rộng lớn – thậm chí toàn bộ các lục địa – như ví dụ được trình bày chi tiết dưới đây.
Các nhóm địa lý có thể tối ưu hóa và bản địa hóa các chiến thuật tiếp thị cho một đối tượng cụ thể. Điều này mang lại cho các nhóm địa phương nhiều quyền tự chủ hơn để họ có thể di chuyển nhanh chóng và tạo ra các chương trình tiếp thị mang lại tiếng vang cho khu vực của họ. Tương tự như ví dụ phân chia sản phẩm ở trên, sẽ có một nhóm tiếp thị trung tâm của công ty sẽ hỗ trợ các nhóm tiếp thị thực địa.

Cộng tác, giao tiếp và liên kết là cần thiết bất kể cấu trúc tổ chức là gì. Chìa khóa để tránh nhầm lẫn hoặc làm việc với nhiều mục đích là một lộ trình tiếp thị tích hợp. Một quan điểm thống nhất giúp các nhóm tiếp thị tạo ra công việc nhất quán. Điều này giúp mọi người được thông báo về hoạt động làm việc giữa các nhóm, tiếp cận các mục tiêu tiếp thị và kinh doanh. Nhiều nhóm sử dụng phần mềm tiếp thị có mục đích để xác định chiến lược dài hạn, xây dựng lộ trình trực quan và giữ cho nhóm đi đúng hướng.
Kết nối các nhóm với chiến lược tiếp thị của bạn
Một cơ cấu tổ chức chỉ tốt khi có các quy trình và quy trình làm việc hỗ trợ nó. Nếu không có một chiến lược và lộ trình tiếp thị rõ ràng, các nhóm sẽ không biết họ đang hướng tới điều gì. Nó giúp các nhóm đồng bộ và tập trung vào những gì quan trọng nhất.
Ngày nay, nhiều nhóm dựa vào phần mềm tiếp thị được xây dựng theo mục đích để xác định chiến lược, đặt mục tiêu và thiết lập lộ trình tiếp thị toàn diện. Một lộ trình tiếp thị tốt kết nối các mục tiêu của tổ chức với công việc chiến thuật mà mỗi nhóm dự định thực hiện.
Linh Đàm
Nguồn: Aha
Tài nguyên: Sơ đồ tổ chức mẫu Hubspot
—————————————————–
Bài viết thuộc bản quyền Linhdam.Co. Chào đón chia sẻ của độc giả.
Riêng với chia sẻ vì mục đích thương mại, đăng bài trên báo mà chưa có sự đồng ý của tác giả là KHÔNG ĐƯỢC PHÉP. Quý đối tác/bạn đọc có nhu cầu liên hệ với Linh về bản quyền, cơ hội hợp tác, hoạt động thương mại, vui lòng email tới info@linhdam.co hoặc linhngocdam@gmail.com.